農業農村綜合開發土地和資金政策研究
概要:積極發展適度規模經營。大力培育新型農業經營主體和服務主體,通過經營權流轉、股份合作、代耕代種、土地托管等多種方式,加快發展土地流轉型、服務帶動型等多種形式規模經營。積極引導農民在自愿基礎上,通過村組內互換并地等方式,實現按戶連片耕種。完善家庭農場認定辦法,扶持規模適度的家庭農場。
- 農業農村綜合開發土地政策解讀

.jpg)
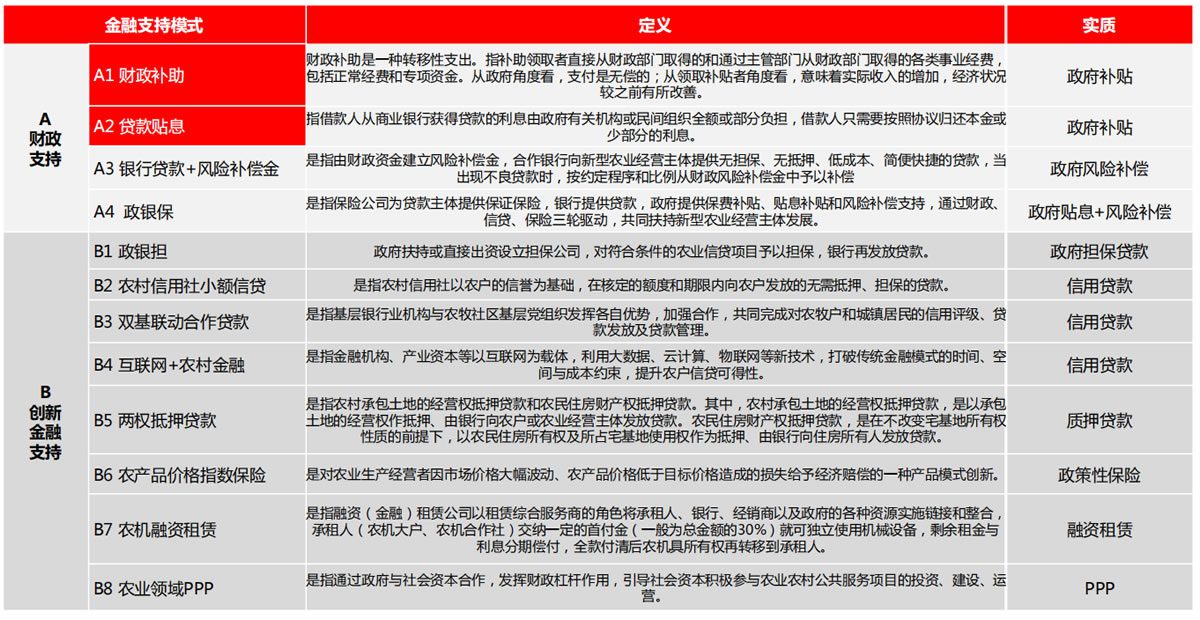
- 農業農村綜合開發資金政策解讀:模式

.jpg)
農業農村綜合開發土地和資金政策研究
概要:積極發展適度規模經營。大力培育新型農業經營主體和服務主體,通過經營權流轉、股份合作、代耕代種、土地托管等多種方式,加快發展土地流轉型、服務帶動型等多種形式規模經營。積極引導農民在自愿基礎上,通過村組內互換并地等方式,實現按戶連片耕種。完善家庭農場認定辦法,扶持規模適度的家庭農場。

.jpg)

.jpg)